
-

AMR survey form for health workers in PNG
Data is scarce regarding Antimicrobial Resistance in PNG. Surveillance systems are stagnant or non-existent. No
-

AMR survey form for the public
Antimicrobial resistance (AMR) is a growing threat to public health. If you do not know
-

Blood transfusions; the facts. (part 2)
Global facts What is a blood transfusion? A blood transfusion is a common procedure in which
-

Antimicrobial resistance; consequences and ways to combat AMR (part 4)
What are the consequences of AMR? AMR pathogens can have direct and indirect consequences which
-

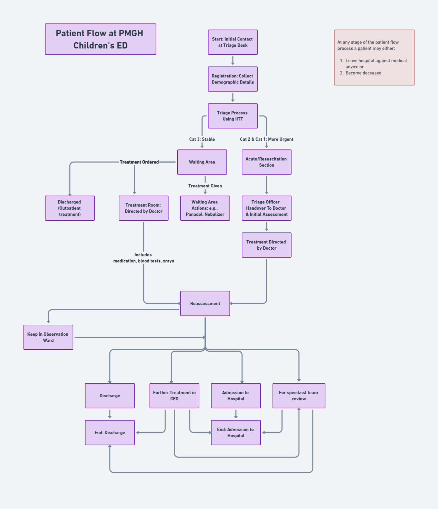
Patient Flow in the Children’s Emergency Department at Port Moresby General Hospital
Patient flow refers to the movement of patients through various stages of care within a
-

Critical Care Medical journey to Sir Joseph Nombri Kundiawa Provincial Hospital 2021.
I was invited by Dr. Bobby Wellsh (young enthusiastic, energetic Emergency Physician), with the blessing
-

Critical Care Medical Journey continues at Alotau part 2
I closed my eyes, asked the Holy Spirit, and He told me to give digoxin,
-

Critical Care Medical Journey continues at Alotau
Alotau Provincial Hospital March 2006 After a month settling in, I was in the operating
-

Antimicrobial resistance; the AMR PNG crisis and contributing factors to AMR (part 3)
What is the AMR PNG crisis? In Papua New Guinea (PNG), antimicrobial therapy constitutes a








